│使用者登入│使用者註冊
​
  • 公告訊息
    • 訊息公告
  • 生活地圖
  • 關懷活動
    • 關懷活動
  • 漁船資訊
  • 申訴管道
    • 外籍漁工多元申訴管道
    • 申訴案件查詢
  • 便民服務
    • 漁船幹部船員在港防颱準備應有知能
    • 船員權益宣導影片
    • 在臺外籍愛滋感染者服藥2年內支持計畫
    • 遠洋漁船經營者提供船員海上通訊設施使用指引
    • 愛滋病防治
    • 犯罪被害人保護協會-被害人保護週計畫海報
    • 漁船職業安全衛生工作守則
    • 提升漁船作業航行安全工作人員安全影片
    • 常見問題
    • 相關連結
便民服務
颱風期間漁船進港及船員避風宣導單 漁船職業安全衛生推廣影片 漁船幹部船員在港防颱準備應有知能 船員權益宣導影片 在臺外籍愛滋感染者服藥2年內支持計畫 遠洋漁船經營者提供船員海上通訊設施使用指引 愛滋病防治 犯罪被害人保護協會-被害人保護週計畫海報 漁船職業安全衛生工作守則 提升漁船作業航行安全工作人員安全影片 常見問題 相關連結
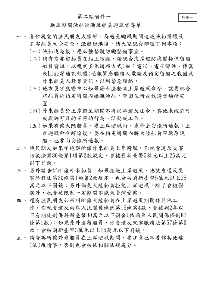
颱風期間漁船進港及船員避風宣導單
首頁 > 便民服務 > 颱風期間漁船進港及船員避風宣導單





中文_颱風期間漁船進港及船員避風宣導單

印尼文-颱風期間漁船進港及船員避風宣導單

越南文_颱風期間漁船進港及船員避風宣導單

菲律賓語_颱風期間漁船進港及船員避風宣導單
歡迎來到台灣,謝謝您。
首頁
公告訊息
  • 訊息公告
生活地圖
關懷活動
  • 關懷活動
漁船資訊
申訴管道
  • 外籍漁工多元申訴管道
  • 申訴案件查詢
便民服務
  • 颱風期間漁船進港及船員避風宣導單
  • 漁船職業安全衛生推廣影片
  • 漁船幹部船員在港防颱準備應有知能
  • 船員權益宣導影片
  • 在臺外籍愛滋感染者服藥2年內支持計畫
  • 遠洋漁船經營者提供船員海上通訊設施使用指引
  • 愛滋病防治
  • 犯罪被害人保護協會-被害人保護週計畫海報
  • 漁船職業安全衛生工作守則
  • 提升漁船作業航行安全工作人員安全影片
  • 常見問題
  • 相關連結
船主登入 船主註冊